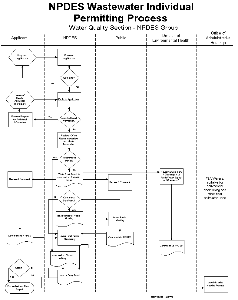
Wastewater Individual Permitting Process Diagram